根据上海市教育委员会、上海市发展和改革委员会、上海市人力资源和社会保障局和上海市公安局联合发布的《关于做好2024年非上海生源应届普通高校毕业生进沪就业工作的通知》(沪教委学〔2024〕30号)(附件一)的文件精神,beat365中文官方网站beat365中文官方网站职业发展中心将落户材料的校内办理流程整理如下,供同学们参考。
一、用人单位是非上海生源毕业生进沪就业申请落户的申请主体,请务必向用人单位核实该单位是否具备为非上海生源毕业生申请本市户籍的资格。非上海生源毕业生进沪就业申请落户,须由用人单位一次性提交申请材料。如未通过落户申请,不再受理由其他用人单位提交的申请材料。
二、2024年非上海生源毕业生进沪就业申请本市户籍时间为:2024年6月25日至2024年8月2日(工作日),博士毕业生受理时间可延长至2024年12月31日(工作日)。(注意:本科生和硕士生必须在8月2日前完成所有材料的提交,否则失去应届生落户资格;9月、12月毕业的硕士若已经签约,请务必联系单位提交材料,上海市会在学生取得双证后开始审核,不提交就失去落户资格;9月、12月毕业的博士建议第一批提交,可以节约落户审核时间)
三、根据《2024年非上海生源应届普通高校毕业生进沪就业申请本市户籍评分办法》,我校本硕博毕业生为符合当年度非上海生源应届普通高校毕业生进沪就业申请本市户籍办法规定的基本条件即可落户,故申请材料只需提交户籍申请表(由用人单位提供)、个人信息表(蓝表)、推荐表、就业协议书、成绩单、校内送审表(白表,该表学校留档)。自主创业、入伍退役、西部计划等类型的毕业生申请材料请参照通知。
校内流程简图

上海市落户流程简图
(表格也可以通过本通知附件下载)

一,准备材料
1.附件二:2024年《非上海生源应届毕业生进沪就业办理户籍送审材料校内审核表》(即白表);
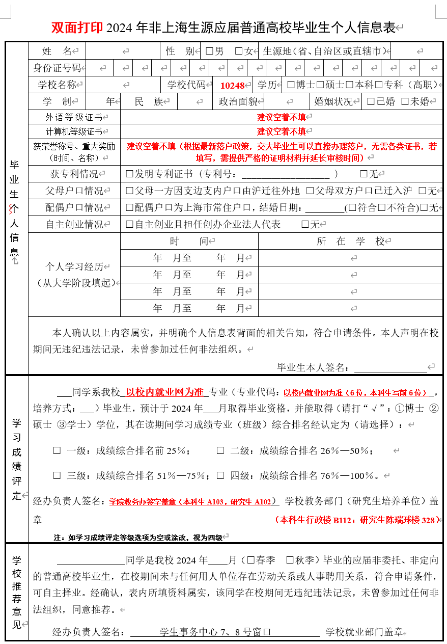
2.附件三:《2024年非上海生源应届普通高校毕业生个人信息表》(即蓝表);需双面打印
3.《beat365中文官方网站毕业生推荐表》原件;
4.成绩单原件;
5.外语等级证书复印件;(非必需)
6.计算机等级证书复印件;(非必需)
7.最高学历学习阶段所获奖项证书复印件;(非必需)
8. 专利证书原件、复印件,附件六:《学生获得已授权专利证书在学校网站公示证明》;(非必需)
9.最高学历学习期间创业的相关证明材料(非必需)。
非必需的材料建议不要提交,提交后必须要原件和复印件盖章,并且延长落户审核时间,若材料不合格还会导致落户失败,失去应届生落户资格。
二,学院流程
1,学院教务办(本科生A103、研究生A102)
2024年《非上海生源应届毕业生进沪就业办理户籍送审材料校内审核表》(白表,附件二):学习成绩等级由老师填写;
《2024年非上海生源应届普通高校毕业生个人信息表》(蓝表,附件三):成绩评定栏由老师填写并签字,盖学院教务办公章;
开具成绩单原件;
若附件三填写了外语等级,需提供外语等级证书复印件(验原件)由老师签字盖章;
若附件三填写了计算机等级,需提供计算机等级证书复印件(验原件)由老师签字盖章;
2,学院职业发展中心(A108)
2024年《非上海生源应届毕业生进沪就业办理户籍送审材料校内审核表》(白表,附件二):由院系职业发展中心老师签名和签院系总审意见,加盖学工办章(A106);
《beat365中文官方网站毕业生推荐表》:学生在校就业网制作提交后到A108打印;
获奖证书、发明专利证书和创业相关证明材料的复印件(验原件):由职业发展中心老师签字,加盖学工办章(A106);
三,学校流程
1, 学校教务部门
携附件二、附件三、毕业生推荐表、成绩单原件:
本科生到校教务处(行政楼B112)盖校教务部门公章;
研究生到学校研究生教务办公室(陈瑞球楼328)盖beat365中文官方网站研究生院公章;
2. 学生事务中心(7、8号窗口)
上述流程后携附件二、附件三、毕业生推荐表、成绩单原件,外语等级证书(若有)、计算机等级证书(若有)、获奖证书(若有)、发明专利证明材料和创业相关证明材料的原件及复印件,到学生事务中心学生就业服务窗口(7、8号窗口)审核进沪材料并签章,附件二:2024年《非上海生源应届毕业生进沪就业办理户籍送审材料校内审核表》留存学生就业服务窗口。
相关办公室地址:
学院本科生教务办:A103 电话:34205850
学院研究生教务办:A102 电话:34207253
学院职业发展中心:A108 电话:34205901(A106盖学工办章)
校本科生教务办:行政楼B112 电话:34206403
校研究生教务办:陈瑞球楼328 电话:34205105
白表注意事项:(实际填写时务必删除红色字体)

蓝表注意事项:(实际填写时务必删除红色字体)

问题答疑:
https://docs.qq.com/doc/DQktMUlFrR0hyamFK
附件下载地址
https://www.job.sjtu.edu.cn/career/news/view/tzgg/8783032438977724746
附件一:《关于做好2024年非上海生源应届普通高校毕业生进沪就业工作的通知》;
附件二:2024年《非上海生源应届毕业生进沪就业办理户籍送审材料校内审核表》(白表);
附件三:2024年非上海生源应届普通高校毕业生个人信息表(蓝表);
附件四:上海市普通高校非上海生源应届毕业生入伍及退役情况证明;
附件五:2024年毕业生自主创业情况申报表;
附件六:《学生获得已授权专利证书在学校网站公示证明》;
关于专利公示的说明:
https://www.job.sjtu.edu.cn/career/news/view/tzgg/101034