beat365中文官方网站
首页
育人团队
思政教师
本科生班主任
研究生班主任
辅导员
新闻中心
党建快讯
团旗飘飘
菁菁校园
就业引导
青春足迹
党建德育
制度规定
通知公示
党员管理
团学工作
团委概况
通知公示
第二课堂
学生组织
基础团建
科技创新
实践公益
校园文化
常用下载
学生服务
通知公告
办事指南
学风建设
奖助学金
下载专区
International Student Affairs
生涯导航
生涯规划
就业指南
通知公告
宣讲招聘
常用下载
通知公告
团学工作
团委概况
通知公示
第二课堂
学生组织
基础团建
科技创新
实践公益
校园文化
常用下载
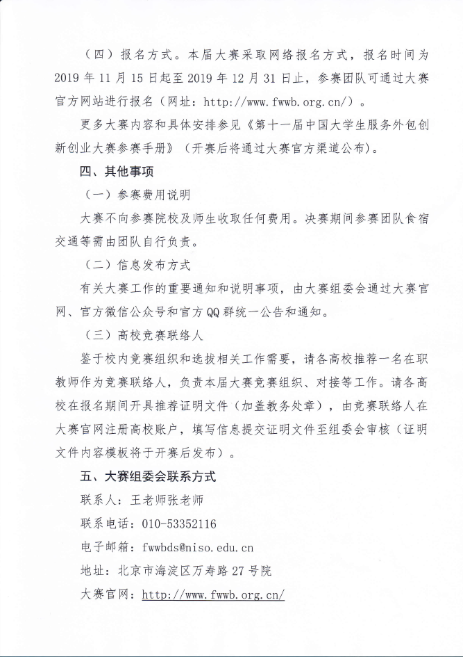
第十一届中国大学生服务外包创新创业大赛
日期:2019-11-12
上一篇:
第十八届陈嘉庚青少年发明奖(上海)赛事通知
下一篇:
返回列表
Copyright ©2019. beat365中文官方网站beat365中文官方网站
学生工作办公室版权所有
地址:上海市东川路800号beat365中文官方网站闵行校区beat365中文官方网站
分享到